Acupuntura para Infertilidade Feminina: Discussão sobre Mecanismo de Ação e Aplicação
Acupuntura para Infertilidade Feminina
Vou colocar aqui, as principais considerações do trabalho “Acupuntura para Infertilidade Feminina: Discussão sobre Mecanismo de Ação e Aplicação”. Esse trabalho foi publicado na Evid Based Complement Alternat Med. em 2022. Esse trabalho pode ser encontrado através desse link https://www.ncbi.nlm.nih.gov/pmc/articles/PMC9273356/ Esse foi um trabalho de revisão, onde os autores levantaram trabalhos da PubMed, Web of Science, e Google Scholar.
Resumidamente, esse levantamento mostra que a acupuntura é benéfica na regulação dos hormônios reprodutivos femininos e de várias moléculas de sinalização celular e imunológica, que são consideradas úteis na melhoria de vários aspectos do sistema reprodutor feminino, como o desenvolvimento folicular, a ovulação regular e a implantação do embrião . Portanto, a acupuntura tem grande valor de aplicação em SOP, Insufiência Ovariana Prematura e FIV-ET. Além disso, como terapia complementar e alternativa, a acupuntura pode melhorar a fertilidade feminina e a taxa de sucesso da tecnologia de reprodução assistida. Conforme mostrado na Figura, o efeito terapêutico da acupuntura na infertilidade feminina visa principalmente os três aspectos a seguir: endócrino reprodutivo, desenvolvimento folicular e implantação embrionária. As várias implicações mecanicistas da terapia com acupuntura na infertilidade feminina são discutidas abaixo.

Via endócrina reprodutiva
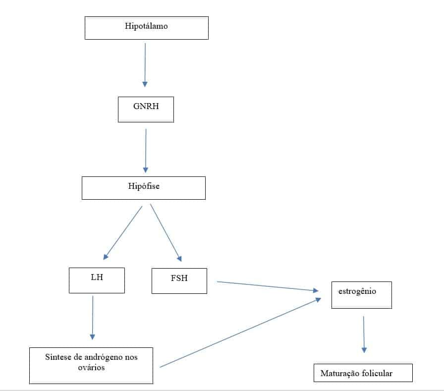
O hipotálamo secreta o hormônio GNRH ( hormônio liberador de gonadotrofina) e na pituitária ( ou hipófise) ele libera FSH e LH (gonadotropinas). No ovário o FSH e LH produzem o estrógeno e a progesterona![]()
Uma das causas de infertilidade é ter essa gonadotropina elevada, o que inibe o crescimento folicular. A elevação das gonadotrofinas, especificamente do FSH (hormônio folículo-estimulante) e do LH (hormônio luteinizante), pode indicar diversas condições que estão relacionadas à infertilidade em homens e mulheres. Nas mulheres com gonadotropinas elevadas pode ocasionar:
- Síndrome dos Ovários Policísticos (SOP): Mulheres com SOP frequentemente apresentam níveis elevados de LH e FSH. Essa desregulação hormonal pode levar à anovulação (ausência de ovulação) e dificuldades para engravidar.
- Insuficiência Ovariana Primária (IOP): Neste caso, os ovários não respondem adequadamente ao FSH, resultando em altos níveis de FSH e LH. Isso pode levar à diminuição da reserva ovariana e à falha na produção de óvulos maduros.
- Menopausa Prematura: A elevação das gonadotrofinas também pode ser indicativa de menopausa precoce, onde os ovários perdem a capacidade de produzir óvulos antes do tempo esperado.
A acupuntura pode restaurar os níveis normais de hormônios reprodutivos. Ao reduzir GnRH, FSH, LH e aumentar Estradiol e Progesterona, restaura a regularidade da interação hormonal, e faz com que o sistema reprodutivo funcione normalmente promovendo a gravidez.
Melhoria na função ovariana
Existem duas maneiras principais de melhorar a função ovariana: reduzindo a apoptose das células da granulosa nos folículos e melhorando o ambiente ovariano. Durante o desenvolvimento folicular, as células da granulosa são responsáveis por fornecer os nutrientes necessários à maturação do óvulo. A atresia folicular e a apoptose estão intimamente relacionadas à apoptose das células da granulosa. A acupuntura pode aumentar a expressão de BCL-2 e reduzir a expressão de BAX para reduzir a apoptose das células da granulosa, servindo assim como acompanhante para o desenvolvimento folicular. Por outro lado, o ambiente ovariano interno é um pré-requisito para o desenvolvimento folicular. A acupuntura pode reduzir a expressão de Fator de crescimento nervoso, Fator liberador de corticotropina e Endotelina-1 para reduzir a inflamação no ovário e promover o suprimento de sangue no ovário.
Melhoria na implantação de embriões
A interação de um embrião com o microambiente do endométrio para formar uma conexão biológica refere-se à implantação do embrião. A acupuntura pode promover a implantação do embrião por três mecanismos, ou seja, modulando a autoimunidade, onde a acupuntura resiste à resposta imune materna aos embriões (objetos estranhos) aumentando a expressão de CCL2. Da mesma forma, ao aumentar a expressão de CXCL8 e MMP-2, as células trofoblásticas podem invadir o tecido decidual para estabelecer uma conexão física com o endométrio. O segundo mecanismo refere-se à alimentação, onde a acupuntura aumenta a expressão de fator de crescimento endotelial vascular, Angiopoietina 2 e Fator de crescimento placentário para promover a angiogênese, para estabelecer a via de troca material entre mãe e embrião. Finalmente, o outro mecanismo embarca no desenvolvimento embrionário, onde a acupuntura auxilia no desenvolvimento dos embriões no endométrio, aumentando a expressão do IGF-1.

Resumo e Perspectiva
A etiologia da infertilidade feminina é complexa e pode ser multifatorial, ou seja, patológica, fisiológica, psicológica e social. Esta revisão discute pela primeira vez a incidência da infertilidade feminina durante todo o ciclo gestacional, o que visa ajudar a compreender as causas da infertilidade feminina e ajudar a direcionar o diagnóstico clínico e o tratamento. A reprodução feminina precisa que o sistema reprodutivo forneça uma “base material” razoável, por um lado, e que o sistema neuroendócrino libere uma regulação precisa de “sinais”, por outro lado. Assim, uma gravidez bem-sucedida incorpora a cooperação perfeita entre os sistemas reprodutivo e neuroendócrino. Este estado ideal reflete-se na interação entre moléculas sinalizadoras para alcançar o “equilíbrio dinâmico”. Uma boa “base material” é necessária para o desenvolvimento folicular e o crescimento endometrial.
Inicialmente, o eixo HPO está em estado de ativação positivo: o hipotálamo libera GnRH, o que estimula a glândula pituitária a liberar FSH e LH, e o ovário começa a produzir Estradiol. Simultaneamente, os folículos começam a se desenvolver. Até a maturação do folículo, os níveis de LH e Estradiol aumentam significativamente, seguido por um estado de ativação negativo provocado pelo eixo HPO, resultando na queda abrupta dos níveis de LH e Estradiol, induzindo assim a ovulação. Depois disso, o nível de P aumenta e o endométrio começa a se preparar para a implantação do embrião. Os hormônios, como nutrientes, participam de todo o processo de desenvolvimento folicular. Ao mesmo tempo, sua interação controla com precisão todo o processo. O progresso ordenado deste processo é o “estado de equilíbrio” do sistema endócrino reprodutivo feminino. Uma anormalidade em qualquer um destes processos resulta na perda da oportunidade de gravidez ou pode traduzir-se em condições inaceitáveis para a gravidez, levando à infertilidade. Por exemplo, LH elevado inibirá a produção de Estradiol e Progesterona por um mecanismo de feedback, dificultando a maturação folicular, resultando na falha na transformação do endométrio da fase proliferativa para a fase secretora. A chave para uma gravidez bem sucedida reside no aparecimento regular de moléculas sinalizadoras específicas e no “estado estacionário” do ambiente interno do corpo.
Conclusão: A acupuntura e a terapia relacionada podem restaurar o equilíbrio e a regularidade dos hormônios sexuais em mulheres inférteis, diminuindo os níveis séricos de FSH e LH e aumentando os níveis de Estradiol e Progesterona, que são benéficos para o desenvolvimento e maturação folicular, a ovulação regular e a função fisiológica normal doa membrana interna, que conduz à concepção. Como terapia complementar e alternativa, a acupuntura pode desempenhar um papel positivo na infertilidade com SOP, infertilidade com Insuficiência Ovariana Prematura e FIV-ET, com valor de aplicação clínica.
Deseja marcar uma consulta? Clique para saber mais
imagem Acupuntura para Infertilidade Feminina
Imagem de Freepik
Acupuntura para Infertilidade Feminina Acupuntura para Infertilidade Feminina Acupuntura para Infertilidade Feminina